○盛岡地区広域消防組合個人情報保護管理規程
平成25年3月27日
訓令第2号
(趣旨)
第1条 この訓令は、個人情報の保護に関する法律(平成15年法律第57号。以下「法」という。)第5条及び第12条並びに行政手続における特定の個人を識別するための番号の利用等に関する法律(平成25年法律第27号。以下「番号法」という。)第5条並びに盛岡地区広域消防組合議会の個人情報の保護に関する条例(令和5年条例第1号。以下「議会条例」という。)第3条の規定に基づき、組合の実施機関が保有する個人情報等の保護管理に関し必要な事項を定めるものとする。
(平28訓令1・令5訓令3・一部改正)
(1) 個人情報等 法第2条第1項及び議会条例第2条第1項に規定する個人情報並びに死者の個人番号をいう。
(2) 個人番号 番号法第2条第5項に規定する個人番号をいう。
(3) 特定個人情報等 番号法第2条第8項に規定する特定個人情報及び死者の個人番号をいう。
(4) 課等 事務局、課、消防署、消防署の分署及び出張所並びに公平委員会事務局をいう。
2 前項に定めるもののほか、この訓令において使用する用語の意義は、法において使用する用語の例による。
(平28訓令1・平28訓令4・令5訓令3・一部改正)
(職員の責務)
第3条 職員は、法、番号法、議会条例その他個人情報等の保護に関して職員が遵守すべき法令等及びこの訓令の定めに従い、個人情報等を取り扱わなければならない。
(平28訓令1・追加、令5訓令3・一部改正)
(統括個人情報保護管理者等の設置)
第4条 組合の実施機関が保有する個人情報等の保護管理の統括を行わせるため、統括個人情報保護管理者(以下「統括保護管理者」という。)を置き、事務局長をもって充てる。
2 統括保護管理者の職務を補佐させ、及び個人情報等を取り扱う事務を所管する課等(以下「所管課」という。)における個人情報等の保護管理に関する指導及び助言を行わせるため、個人情報保護管理者(以下「保護管理者」という。)を置き、事務局長の指定する事務局次長をもって充てる。
3 保護管理者は、統括保護管理者が不在のときは、その職務を代理する。
4 所管課における個人情報等の保護管理を行わせるため、個人情報保護責任者(以下「保護責任者」という。)を置き、所管課の長(事務局にあっては、事務局の主幹又は事務局長の指定する副主幹)をもって充てる。
5 保護責任者は、所管課における個人情報等の適正な管理及び運用について必要な措置を講ずるとともに、所属職員を指揮監督するものとする。
(平28訓令1・旧第3条繰下・一部改正、令4訓令1・令5訓令3・一部改正)
(外部への持出し等の制限)
第5条 個人情報等を取り扱う事務に従事する職員(以下「個人情報取扱者」という。)は、その職務の用に供する目的で個人情報等を取り扱う場合であっても、個人情報等の外部への持出しその他個人情報等の適正な管理に支障を及ぼすおそれのある行為を行おうとするときは、保護責任者の指示を受けなければならない。
(平28訓令1・追加、令5訓令3・一部改正)
(誤りの訂正)
第6条 個人情報取扱者は、個人情報等の内容に誤りがあることを知ったときは、保護責任者の指示に従い、訂正を行うものとする。
(平28訓令1・追加、令5訓令3・一部改正)
(廃棄等)
第7条 個人情報取扱者は、個人情報等を保有する必要がなくなった場合には、保護責任者の指示に従い、当該個人情報等の復元又は判読が不可能な方法により当該個人情報等を廃棄し、又は消去しなければならない。
(平28訓令1・追加、令5訓令3・一部改正)
(目的外利用及び実施機関相互間における外部提供に係る手続)
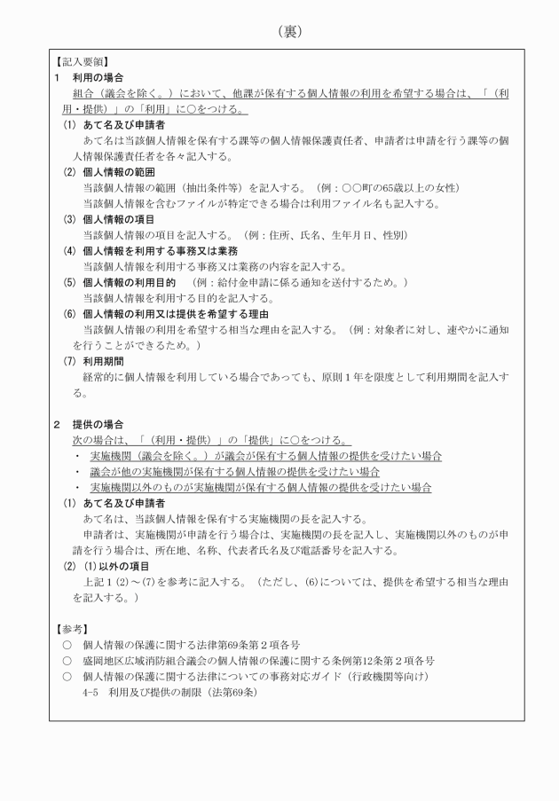
第8条 保護責任者は、法第69条第2項本文又は議会条例第12条第2項本文の規定により、同一の実施機関内部の他の保護責任者が所管する個人情報を利用しようとするとき又は他の実施機関の保護責任者が所管する個人情報(特定個人情報を除く。次条までにおいて同じ。)の提供を受けようとするときは、当該個人情報を所管する保護責任者に個人情報利用・提供申請書(様式第1号)を提出しなければならない。
3 前2項の場合において、個人情報を所管する保護責任者が緊急かつやむを得ないと認めたときは、口頭により申請又は通知を行うことができる。
(平28訓令1・旧第5条繰下、令5訓令3・旧第9条繰上・一部改正)
(実施機関以外のものへの外部提供に係る手続)
第9条 保護責任者は、法第69条第2項本文又は議会条例第12条第2項本文の規定により実施機関以外のものに個人情報の提供をするときは、あらかじめ、当該提供を受けようとするものに個人情報利用・提供申請書(様式第1号)を提出させなければならない。ただし、保護責任者が緊急かつやむを得ないと認めたときは、口頭により申請を行わせることができる。
(1) 守秘義務に関する事項
(2) 個人情報の漏えい、滅失、改ざん、毀損その他の事故(以下「個人情報漏えい等」という。)の防止に関する事項
(3) 個人情報の提供の目的以外の目的のための使用及び第三者への提供の禁止に関する事項
(4) 個人情報の複写及び複製の禁止に関する事項
(5) 個人情報の使用の停止に関する事項
(6) 個人情報の返還義務又は廃棄義務に関する事項
(7) 個人情報漏えい等の発生についての報告義務に関する事項
(8) 前各号に掲げるもののほか、個人情報の保護に関し必要な事項
(平28訓令1・旧第6条繰下・一部改正、令5訓令3・旧第10条繰上・一部改正)
(特定個人情報等の管理体制)
第10条 保護責任者は、所管課における特定個人情報等の保護管理を行うため、特定個人情報等を取り扱う事務に従事する職員(以下「特定個人情報取扱者」という。)を指定し、当該特定個人情報取扱者の担当事務を定めるとともに、次に掲げる体制を整備しなければならない。
(1) 特定個人情報等の漏えい、滅失、改ざん、毀損その他の事故(以下「特定個人情報漏えい等」という。)が発生し、又は発生するおそれがあることを知った場合に統括保護管理者、保護管理者及び保護責任者に報告し、又は連絡する体制及び当該特定個人情報漏えい等に対応するための体制
(2) 職員が法、番号法、議会条例その他特定個人情報等の保護に関して職員が遵守すべき法令等又はこの訓令に違反し、又は違反するおそれがあることを知った場合に統括保護管理者、保護管理者及び保護責任者に報告し、又は連絡する体制
(平28訓令1・追加、令5訓令3・旧第12条繰上・一部改正)
(取扱区域の設定等)
第11条 保護責任者は、特定個人情報等を取り扱う事務を実施する区域(以下「取扱区域」という。)を設定し、統括保護管理者が別に定める基準により、特定個人情報漏えい等の防止に必要な措置を講じなければならない。
(平28訓令1・追加、令5訓令3・旧第13条繰上)
(文書等の管理)
第12条 保護責任者は、取扱区域内に特定個人情報等を記録した文書等を保管する場所を定めるとともに、必要に応じ、施錠その他の特定個人情報漏えい等の防止に必要な措置を講じなければならない。
(平28訓令1・追加、令5訓令3・旧第14条繰上)
(事務の委託に係る適正管理)
第13条 保護責任者は、実施機関以外の者に個人情報等を取り扱う事務の委託をするときは、当該委託に係る契約書において、次に掲げる事項を約定しなければならない。当該委託を受けた者が、組合があらかじめ承認した再委託をする場合も、同様とする。
(1) 法、番号法及び議会条例に基づく個人情報等の適正な取扱いの遵守義務に関する事項
(2) 守秘義務に関する事項
(3) 個人情報等漏えい等の防止に関する事項
(4) 個人情報等を取り扱う目的以外の目的のための使用及び第三者への提供の禁止に関する事項
(5) 個人情報等の管理の状況等の措置を記載した書面の提出に関する事項
(6) 個人情報等の複写及び複製の禁止又は制限に関する事項
(7) 業務の再委託の禁止又は制限に関する事項
(8) 個人情報等の返還義務又は廃棄義務に関する事項
(9) 立入検査の実施に関する事項
(10) 個人情報等漏えい等の発生についての報告義務に関する事項
(11) 前各号に掲げるもののほか、個人情報等の保護に関し必要な事項
(12) 前各号に掲げる事項に違反した場合における契約の解除等の措置及び損害賠償に関する事項
2 保護責任者は、盛岡地区広域消防組合財務規則(昭和47年規則第7号)第115条第1項の規定により契約書の作成を省略するときは、前項各号に掲げる事項を契約事項として個人情報等を取り扱う事務の委託を受けた者に交付するものとする。ただし、個人情報保護の観点から特に必要と認めたときは、契約書を作成しなければならない。
3 保護責任者は、委託先の選定に当たり、あらかじめ必要な調査を行い、第1項各号に掲げる事項を確実に遵守できることが見込まれる者を選定するものとする。
(平28訓令1・旧第8条繰下・一部改正、令5訓令3・旧第15条繰上・一部改正)
(事故発生時等の措置)
第14条 職員は、個人情報等漏えい等が発生し、若しくは発生するおそれがあること又は職員が法、番号法、議会条例その他の個人情報等に関して職員が遵守すべき法令等若しくはこの訓令に違反し、若しくは違反するおそれがあることを知ったときは、速やかに保護責任者に報告をしなければならない。
(平28訓令1・旧第9条繰下・一部改正、令5訓令3・旧第16条繰上・一部改正)
(啓発及び研修)
第15条 統括保護管理者は、個人情報取扱者に対し、この訓令に規定する事項及び個人情報等の保護管理に関する意識の向上について、啓発に努めるとともに、必要な研修を実施しなければならない。
2 保護責任者は、個人情報取扱者の職務の遂行に支障がない限り、当該個人情報取扱者に前項の研修を受講させなければならない。
(平28訓令1・追加、令5訓令3・旧第17条繰上・一部改正)
(監査及び点検の実施)
第16条 保護管理者は、この訓令に規定する事項が遵守されていることを確認するため、定期に又は随時に個人情報等の保護管理の状況について監査を行い、その結果を統括保護管理者に報告しなければならない。
2 保護責任者は、所管する個人情報等の適正な管理及び運用が行われていることを確認するため、定期に又は随時に点検を行い、点検の結果についての必要な記録等を適正に保管するとともに、個人情報等の保護管理上の問題があるときは必要に応じて改善措置を講じ、当該改善措置の内容を統括保護管理者に報告しなければならない。
(平28訓令1・追加、令5訓令3・旧第18条繰上・一部改正)
(評価及び見直しの実施)
第17条 統括保護管理者は、この訓令に規定する個人情報等の保護管理のための措置の実効性について評価を行うものとする。
2 前項の評価の結果に基づき、必要に応じ、この訓令の見直しを随時行うものとする。
(平28訓令1・追加、令5訓令3・旧第19条繰上・一部改正)
(電子計算機処理に係る適正管理)
第18条 電子計算機処理(電子計算機を使用して行われる情報の入力、変換、集計、修正、編集、蓄積、更新、検索、消去、出力又はこれらに類する処理をいう。)に係る個人情報は、この訓令に定めるもののほか、盛岡地区広域消防組合情報セキュリティポリシー規程(平成24年訓令第1号)に定めるところにより適正に管理しなければならない。
(平28訓令1・旧第10条繰下・一部改正、令5訓令3・旧第20条繰上)
(専決)
第19条 この訓令の実施に関し必要な事項は、統括保護管理者が専決する。
(平28訓令1・旧第11条繰下・一部改正、令5訓令3・旧第21条繰上)
附則
この訓令は、平成25年4月1日から施行する。
附則(平成28年訓令第1号)
この訓令は、平成28年3月1日から施行する。
附則(平成28年訓令第4号)
この訓令は、平成28年6月1日から施行する。
附則(令和元年訓令第1号)
1 この訓令は、令和元年7月1日から施行する。
2 この訓令の施行の際現に存する改正前の様式による用紙は、当分の間、これを取り繕い使用することができる。
附則(令和4年訓令第1号)
この訓令は、令和4年8月1日から施行する。
附則(令和5年訓令第3号)
1 この訓令は、令和5年4月1日から施行する。
2 この訓令の施行の日前に改正前の個人情報保護管理規程第9条第1項又は第10条第1項の規定によりなされた申請は、改正後の個人情報保護管理規程第8条第1項又は第9条第1項の規定によりなされた申請とみなす。
3 この訓令の施行の際現に改正前の個人情報保護管理規程第9条第2項又は第10条第3項の規定によりこの訓令の施行の日以後の日を含む期間について決定を受けたものについては、改正後の個人情報保護管理規程第8条第2項又は第9条第3項の規定により決定を受けたものとみなす。
(令5訓令3・全改)


(令5訓令3・全改)


(令5訓令3・全改)


(令5訓令3・全改)
